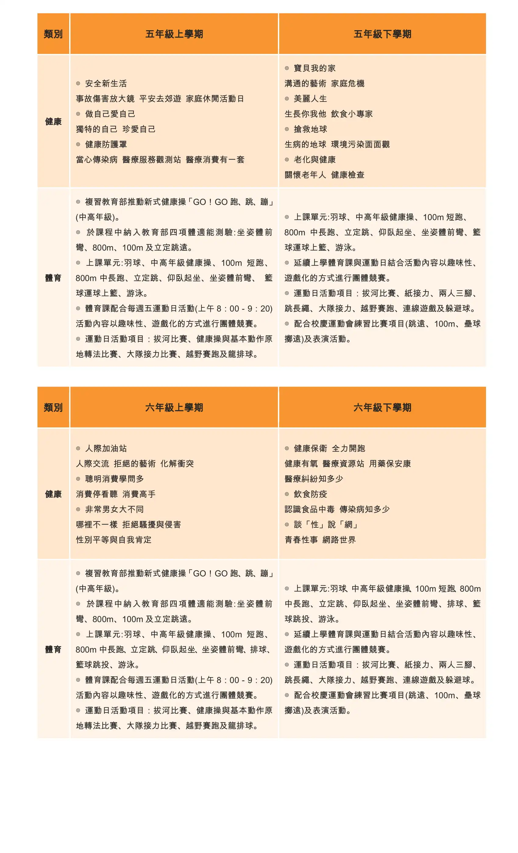
教學資訊